Teoria del estado

I. Objeto de la teoría del Estado. -- II. La teoría del Estado como ciencia política.. Derecho público y derecho privado. -- XI. Naturaleza del Estado. -- XII. Naturaleza del Estado. Teorías que asignan al Estado un carácter subjetivo predominante.. -- XXV. En qué sentido es soberano el Estado. -- XXVI. La sumisión del Estado al.
Teorías sobre el origen del Estado YouTube

1.5 Disciplinas políticas vinculadas al Estado 1.6 La teoría del Estado en México UNIDAD 2 LA TEORIA DEL ESTADO COMO CIENCIA POLITICA 2.1 Funciones de la Ciencia Política 2.2 Diferentes concepciones 2.3 Los hechos políticos 2.4 Disciplinas que estudian el fenómeno político 2.5 La realidad del Estado
TEORIA GENERAL DEL ESTADO Tienda SENICSA

Por su parte, para H. Heller, la Teoria del Estado se propone es-tudiar la especifica realidad estatal que nos rodea y a la cual pertenece-mos existencialmente; aspira a conocer el Estado en su estructura y fun-cion actuales, su devenir historico, y las tendencias de su evolucion. Sorel, por utltimo, define la Teoria o Doctrina del Estado como el
INTRODUCCION A LA TEORIA DEL ESTADO MARTIN KRIELE Casa del Libro

La teoría del Estado o filosofía del Estado es una disciplina que tiene como objeto de estudio las posibles definiciones, orígenes, formas, tareas y objetivos del Estado, así como de sus condiciones y límites institucionales, éticos y legales. Como rama de la filosofía política y en concreto de la teoría general del Estado, a menudo sus temáticas afectan a varias otras ciencias.
Blog de Educación Social Mapas Conceptuales EL ESTADO

Otra de las ramas con las que se relaciona la Teoría del Estado es con el Derecho Laboral, toda vez que el Estado es el que determina los lineamientos y. UNAM, FES Acatlán, División SUA yED Licenciatura en Derecho SUA guía de estudio para la asignatura Teoría del Estado 10 ya que también el Estado influye en la regulación de las.
Principales teorias del concepto del estado MindMeister Mapa Mental
Montesquieu desarrolló las ideas que tenía John Locke acerca de la división de poderes. Foto: PD. Esta aproximación de Montesquieu al estudio del pasado, sumada a sus conocimientos de derecho, de historia antigua y medieval y de las instituciones políticas, en especial de las inglesas (gran propietario de viñedos, exportaba sus caldos.
El origen del Estado

La teoría general del Estado es una ciencia que se crea en Alemania durante la segunda mitad del siglo XIX con el nombre de Allgemeine Staatslehre, teniendo sus antecedentes en el iusnaturalismo del siglo XVIII.Mediante la teoría general del Estado se pretende aportar una visión panorámica y a su vez sintética sobre las características principales del Estado, y que a su vez fuera.
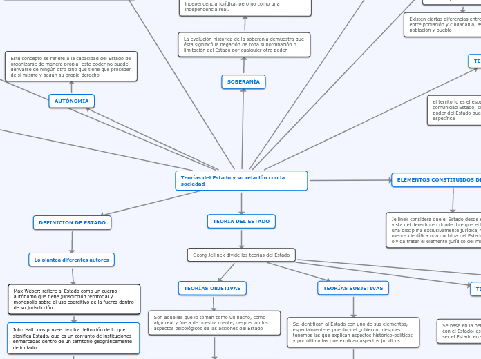
Teorías del Estado y su relación con la so... Mind Map

La teoría del Estado o filosofía del Estado es una disciplina que tiene como objeto de estudio las posibles definiciones, orígenes, formas, tareas y objetivos del Estado, así como de sus condiciones y límites institucionales, éticos y legales.Como rama de la filosofía política y en concreto de la teoría general del Estado, a menudo sus temáticas afectan a varias otras ciencias.
TEORIA GENERAL DEL ESTADO 1. ORÍGENES DEL ESTADO. Perspectivas de Estudio.

Teoría del Estado. El objeto de esta principal doctrina de la Teoría General del Estado es el estudio del Estado; que se define como la sociedad humana asentun territorio que le corresponde, normada por un orden jurídico, que es creado y aplicado por un poder soberano, para obtener el bienestar general formando una unidad moral y política.
Teorías del Estado y su relación con la... Mapa Mental
La segunda cuestión, referida a la teoría como descripción de la prác-tica, pretende que la teoría copie a la realidad. En este caso, la teoría que describe la práctica es simplemente una actividad mental que está en función de la práctica. Por último, se entiende a la teoría como producto histórico, condi-cionada por su época.
Teoría General Del Estado. Etapas Estado nacional Estado (política)
Teoría del estado. La teoría del estado estudia el origen, evolución, estructura, justificación, funcionamiento y finalidad del estado. Toma el fenómeno estatal tanto en su generalidad como en su concreta realidad presente. Indaga así las condiciones permanente que presenta el fenómeno estatal, en cuanto organización del poder o forma.
1.1 el estado
La teoría general del Estado es una ciencia que se crea en Alemania durante la segunda mitad del siglo XIX con el nombre de Allgemeine Staatslehre, teniendo sus antecedentes en el iusnaturalismo del siglo XVIII. Mediante la teoría general del Estado se pretende aportar una visión panorámica y a su vez sintética sobre las características principales del Estado, y que a su vez fuera.
Teoria del estado

Teoría del Estado. Texto que aborda los temas referentes a la teoría del Estado: concepto de Estado, elementos constitutivos del Estado, soberanía, formas del Estado y formas de gobierno. Colegio de Ciencias y Humanidades Sexto semestre Ciencias Políticas y Sociales II Unidad 1.
Teoria del estado.

En cosmología, la teoría del estado estacionario es una teoría alternativa al Big Bang y la evolución del universo propuesta a mediados del siglo XX. En el modelo del estado estacionario, la densidad del universo en expansión permanece sin cambios debido a una creación continua de materia, adhiriéndose así al principio cosmológico.
Ciencias Políticas y Sociales I Mapa conceptual del Concepto de Estado

Ex nihilo nihil fit [1]. La Teoría General del Estado es una disciplina que sistematiza los conocimientos jurídicos, filosóficos, sociológicos, políticos, históricos, antropológicos, económicos, psicológicos para el perfeccionamiento del Estado concebido como un orden y hecho social que procura alcanzar sus fines con eficiencia.
Teoria del estado.

Teoría del Estado. Rodrigo Borja. 3 julio, 2018. in Sin categoría. 0. Es el conjunto de conocimientos relativos al Estado en su estructura, funciones y realidad actuales. Se propone investigar la vida estatal "en reposo", según dicen el jurista y político suizo Johann Kaspar Bluntschli (1808-1881) y el jurista alemán Georg Jellinek.